2026年02月11日
亲爱的主公们:
2026年2月12日(星期四)的9:00-14:00将会停服并进行服务器的例行维护,本次维护预计5小时完成。如未能按时完成则开服将会顺延,给您带来的不便,对此我们深表歉意,感谢大家的支持与理解!
预计维护时间:5个小时
维护开始时间: 2026年2月12日9:00
预计维护结束时间: 2026年2月12日14:00
维护范围:经典服全服务器
维护原因:服务器例行维护、版本更新
++++++++++++++++++++++++++++++++++++++++++++++++
【版本更新】
本次版本更新后,版本号为0.4.2.4
++++++++++++++++++++++++++++++++++++++++++++++++
【喜迎新春,全员狂欢】
2月12日将开放马年新春活动,本次活动内容包括:每日签到、定日签到、限时任务、新春任务、礼包购买、充值商店。
++++++++++++++++++++++++++++++++++++++++++++++++
【青龙诏令,助力征途】
2月12日将开放「青龙诏令·第二十五期」活动。
++++++++++++++++++++++++++++++++++++++++++++++++
【新春礼遇,挑战直升】
2月12日将开放「策马奔腾」活动,本次活动内容包括:每日登陆、每日抽奖、累计抽奖、任务奖励。
++++++++++++++++++++++++++++++++++++++++++++++++
【新春将至,全服同乐】
2026年新春将至,游戏内将限时开放服务器多倍经验活动
开始时间:2026年2月14日9:00
结束时间:2026年2月16日23:59
活动内容:
卧龙霸业、桃园决战、楚河汉界服务器将开放(1+2.5)倍经验
楚河汉界服务器将开放(3+0.5)倍倍经验
++++++++++++++++++++++++++++++++++++++++++++++++
【主要内容】
1、取消限时世界掉落物品--「腊月锦囊」、「陈年花雕」
2、乙巳币、轮盘凭证(乙巳)调整
2.1 乙巳币相关更新
·更新乙巳币相关任务,详情如下:

·本次更新后NPC「随军掌柜」兑换物品调整

·新道具详情如下:

2.2轮盘凭证(乙巳)更新
·演义大厅中「轮盘大师」、「轮盘学徒」处道具兑换代币调整为--「轮盘凭证(丙午)」

3、演义大厅中新增NPC「乙巳遗民」

·原「随军掌柜」「轮盘大师」处的兑换项目已转移至此NPC
4、副本奖励调整

5、「四大美女」副本新增支线
支线流程:
(1)四大美女副本通关第八关
(2)于宝箱附近会出现支线NPC「神秘美女」
(3)与「神秘美女」对话可召唤支线BOSS,击败boss可获得奖励
Tips:本次宝箱奖励限时双倍
6、开放第十五期头像
6.1 演义大厅的 「太尉 皇甫嵩」处任务调整

6.2本期增头像及其获取方式如下

6.3新增收集效果如下

·调整达成全积分、全收集奖励的所需条件,如上图所示
6.4头像全收集奖励效果调整
1)主动技能:灵盾诀增强为【吸收1000000点伤害,全属防+20%,出阵士兵抵伤+100000,持续10秒。】
2)被动技能:头像全收集效果增强为【体力+80000、全防御力+4000、出阵士兵全攻击力+500、出阵士兵全属伤+2%、出阵士兵全属防+30%、出阵士兵抵伤率+20%、攻击时有50%几率获得增益状态:百将之首】
3)增益状态:百将之首效果增强为【全攻击力+500、全属伤+3%、全攻击忽视5%全属性防御,持续5秒,冷却10秒。】
Tips:
·“全积分奖励”需要解锁全部带有积分的头像后才能获得
·“全收集奖励”需要解锁全部头像后才能获得(包括高级头像)
·“全收集奖励”和“全积分奖励”将随后续头像的更新而调整属性和加成
·“全收集奖励”和“全积分奖励”并非永久加成,解锁条件将根据头像的更新而变化。若无法满足解锁条件,则相应效果也将消失
6.5头像合成官处,头像合成清单新增兑换项目

6.6演义大厅的「活动兑换官」处新增第十五期头像兑换

7、开放全新噩梦副本-噩梦大唐
7.1流程简述
1)在演义大厅中,以组队的状态与【极难】噩梦说书人对话,并选择进入
2)在噩梦副本中,与噩梦传送官对话,并选择【去往噩梦大唐驻地】

3)传送至噩梦大唐阵地后,与「冗从仆射 善君」对话,即可接取噩梦任务、召唤全新噩梦王
4)击败噩梦王即可完成噩梦任务,并将于30秒后刷出下一层的噩梦王
5)全新噩梦副本为4层,共4位噩梦王

7.2噩梦副本任务详情

7.3新增限时活动成就、成就奖励、称号

Tips:成就奖励可重复领取,需在每次领取前重新满足成就解锁的条件
· 限时称号、成就获取时间:2026年2月12日维护后 至 2026年2月26日维护前
· 限时成就奖励获取时间:2026年2月12日维护后 至 2026年2月26日维护前
(若有突发情况,官方有权提前/推迟结束时间)
8、噩梦神器材料--地煞石交易属性变更

9、演义大厅中新增NPC-炎帝神器进化官

兑换详情如下:



10、演义大厅 新增NPC「天马任务官」、「天马收藏家」、「天马兑换官」
·天马任务官处任务如下:

·天马收藏家处兑换列表如下:

部分道具详情如下:


·天马兑换官处兑换列表如下:

部分道具详情如下:




11、演义大厅「物品升阶官」处新增升阶道具

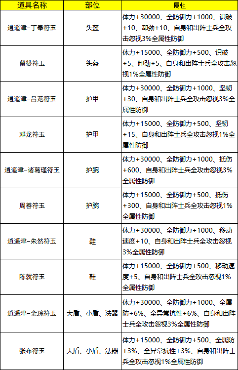
12、新增符玉、砥石卸除

13、元宝商城调整

·物品概率公示
·道具详情如下:








+++++++++++++++++++++++++++++++++++++++++++
【已知问题】
1、炎帝神器兑换官处,炎帝-魍魉兑换异常
【其他问题修复】
1、修复 伏羲-赤霄剑(玄)模型异常的问题
2、修复铭文:凝神转魂(1~10)的道具文案和铭文设定文案不一致的问题,修复后道具文案和铭文设定文案统一与修复前的道具文案一致。
TIPS:无论修复前后,凝神转魂(1~10)的实际效果与道具文案的一致
+++++++++++++++++++++++++++++++++++++++++++
《三国群英传2》网络版 官方运营团队